
Vom arăta in aceasta postare cum puteți crea un catalog de materiale, utilizând aplicația Design IP Classification, pentru a oferi echipei dumneavoastră de proiectare acces rapid la resursele verificate ale companiei.
Un catalog centralizat elimină erorile provocate de utilizarea unor date materiale neactualizate și asigură că toți inginerii lucrează cu aceleași specificații tehnice. Platforma 3DEXPERIENCE transformă acest proces într-unul intuitiv și colaborativ.
Pasul 1: Inițierea catalogului
Pentru a începe o structură nouă, putem folosi butonul "New Content" și selecta tipul de obiect Catalog. Aceasta va fi "casa" tuturor materialelor noastre standardizate.


Se va deschide automat aplicatia Design IP Classification si vom avea imaginea urmatoare

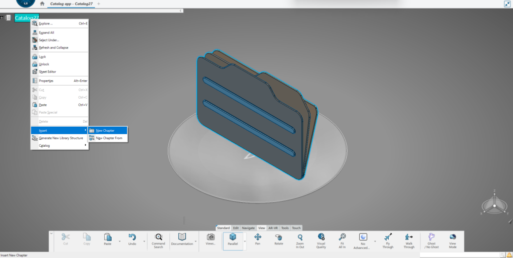
Pasul 2: structurarea inteligentă prin capitole
Un catalog bine organizat este un catalog ușor de folosit. În interiorul noului catalog care va avea un nume dat automat de către platformă, putem crea o ierarhie logică.
- Faceți click dreapta pe rădăcina catalogului și selectați Insert -> New Chapter.
- În fereastra de editare, atribuiți un nume sugestiv (ex: Standard_materials).

Pasul 3: popularea catalogului cu materiale existente
Nu este nevoie să reinventați roata. Platforma vă permite să importați materiale deja existente în baza de date a companiei sau din bibliotecile standard DS (a se vedea articolul de aici )
- Utilizați funcția 3DSearch pentru a găsi materialele dorite (căutând după termeni precum "DS-Standard" sau "Core Material").
- Folosiți opțiunea Insert Existing Object pe capitolul creat.
- Pentru eficiență, activați opțiunea Multiselection în fereastra de rezultate pentru a adăuga mai multe materiale simultan (Aluminiu, Oțel, Cupru, etc.).



Pasul 4: vizualizarea și verificarea datelor
Odată adăugate, materialele vor apărea în structura arborescentă din stânga, iar în zona grafică 3D veți avea o reprezentare vizuală a acestora. Fiecare material vine la pachet cu proprietățile sale fizice și aspectul vizual predefinit.

Pasul 5: Gestiunea avansată prin Sheet Editor
Pentru o privire de ansamblu asupra metadatelor și atributelor, 3DEXPERIENCE pune la dispoziție instrumentul Sheet Editor.
- Faceți click dreapta pe catalog și selectați Sheet Editor.
- Această interfață tabelară vă permite să vizualizați și să editați rapid descrierile sau alte atribute ale materialelor fără a deschide fiecare fișier individual. Este metoda ideală pentru auditul rapid al datelor din catalog.
- Daca vreti sa schimbati numele catalogului, trebuie sa folositi acest Sheet Editor.



Prin confirmarea in Sheet Editor se va schimba numele catalogului care apoi poate fi regasit printr-o simpla cautare in baza de date


Crearea unui catalog de materiale în 3DEXPERIENCE este un pas fundamental către o metodologie de lucru de tip "Single Source of Truth". Prin centralizarea acestor resurse, reduceți timpul de căutare și riscul de erori în etapele de simulare și producție.